| Components |



| Circuit Diagram |
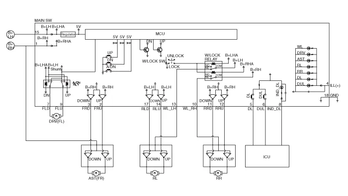
| [Auto down + Door lock] |

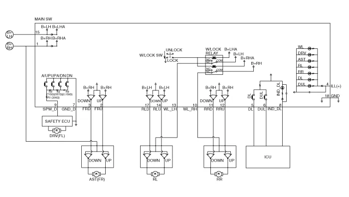
| [Driver side safety + Door lock] |


| [Non auto] |

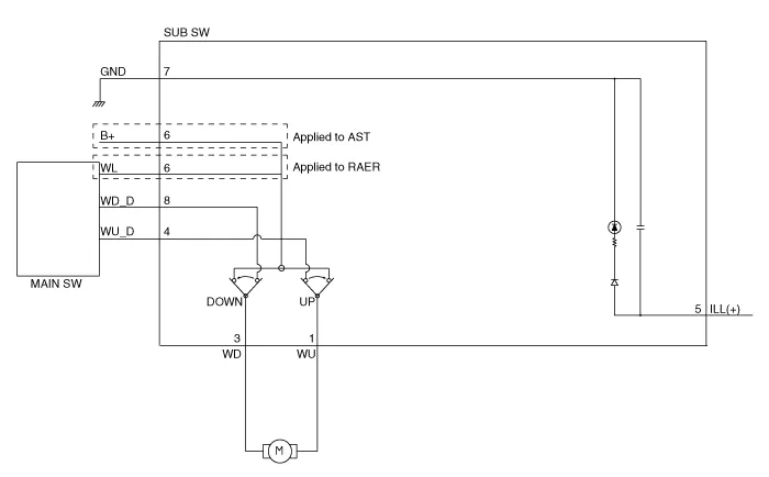
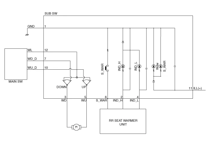
| [Non auto + Seat heater] |

| Removal |
| 1. | Disconnect the negative (-) battery terminal. |
| 2. | Remove the front door trim. (Refer to Body - "Front Door Trim") |
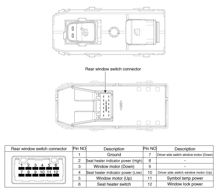
| 3. | Remove the power window switch (A).
|
| 1. | Disconnect the negative (-) battery terminal. |
| 2. | Remove the rear door trim. (Refer to Body - "Rear Door Trim") |
| 3. | Remove the power window switch assembly after disengaging the mounting clips.
|
| Installation |
| 1. | Install the power window switch assembly. |
| 2. | Install the front door trim after connect the connector. |
| 1. | Install the power window switch assembly. |
| 2. | Install the rear power window switch. |
Components and components location Components Schematic diagrams Circuit DiagramStandard type Repair procedures Inspection • Wrap the protective tape on the tool to disassemble with the screwdriver or remover.
Components and components location Component Location1. Integrated body control unit (IBU)2. Rear glass defogger switch3. Rear glass defogger Rear Glass Defogger Printed Heater Repair procedures Inspection • Wrap tin foil around the end of the voltmeter test lead to prevent damaging the heater line.
Description and operation DescriptionIt's a system that uses illumination sensor to automatically turn ON the tail lamp and head lamp based on the change in surrounding environment's illumination condition. It activates when the vehicle enters/exits tunnel, or when the illumination condition in surrounding environment changes due to rain, snow, or
Diagnosis with Diagnostic tool1.In the body electrical system, failure can be quickly diagnosed by using the vehicle diagnostic system (Diagnostic tool).The diagnostic system (Diagnostic tool) provides the following information.(1)Fault Code Searching : Checking failure and code number (DTC)(2)Data Analysis : Checking the system input/output data s