| Components |

| 1. Left Remote Control Switch (Audio + Bluetooth) | 2. Right Remote Control Switch (Cruise + Trip) |
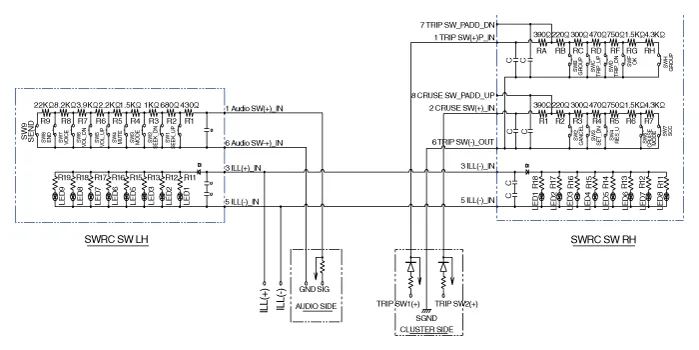
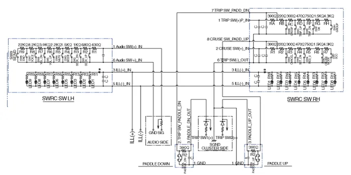
| Circuit Diagram |
| [Without paddle shift] |

| [With paddle shift] |









| Inspection |
| 1. | Check for resistance between terminals in each switch position (LH).
[LH : Audio + Hands free]
|
| 2. | Check for resistance between terminals in each switch position (RH).
[Cruise]
[Trip]
|
| Removal |
| 1. | Disconnect the negative (-) battery terminal. |
| 2. | Remove the steering wheel assembly. (Refer to Steering System - "Steering Wheel") |
| 3. | Remove the steering back cover (A).
|
| 4. | Remove the steering remote control connector (A).
|
| 5. | Remove the steering remote control switch (A) after loosening the screws.
|
| Installation |
| 1. | Install the steering wheel remote control after connecting the connector. |
| 2. | Install the steering wheel. |
| 3. | Connect the negative (-) battery terminal. |
Components and components location Components NO Connector A NO Connector B 1BATT (+)1Subwoofer 2 (+)2BATT (+)2Subwoofer 1 (+)3BATT (+)3Sub woofer speaker (+)4BATT (+)4-5-5-6Multimedia CAN (High)6-7Multimedia CAN (Low)7Navigation voice (+)8ACC8-9-9-10-10-11-11-12-12Rear door speaker - RH (+)13-13Rear door speaker - LH (+)14-14Center speaker (+)15-15 -16Ground16Front door tweeter speaker - RH (-)17Ground17Front door tweeter speaker - LH (-)18Ground18Sub woofer speaker (-)19Ground19-20SPDIF (High)20-21SPDIF (Low)21Navigation voice (+)22SPDIF GND22-23-23-24IGN 124-25-25Rear door speaker - RH (-)26-26Rear door speaker - LH (-) 27-27Center speaker (+)28-28 - Repair procedures Removal1.
Components and components location Components Repair procedures RemovalRoof Antenna1.Disconnect the negative (-) battery terminal.2.Remove the roof trim.
Description and operation DescriptionThe auto defogging sensor is installed on front window glass. The sensor judges and sends signal if moisture occurs to blow out wind for defogging. The air conditioner control module receives a signal from the sensor and restrains moisture and eliminates defog by the intake actuator, A/C, auto defogging actua
General Safety Information and Caution1.Be careful when driving the vehicle using the smart cruise control system as follows.(1)On curves or inclines/declines• The smart cruise control system may have limits to detect distance to the vehicle ahead due to road and traffic conditions.