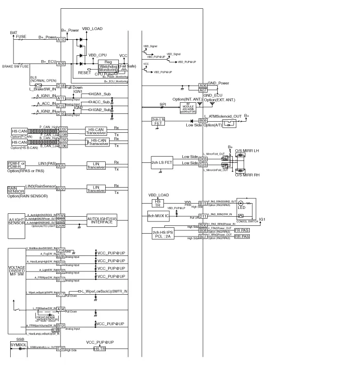
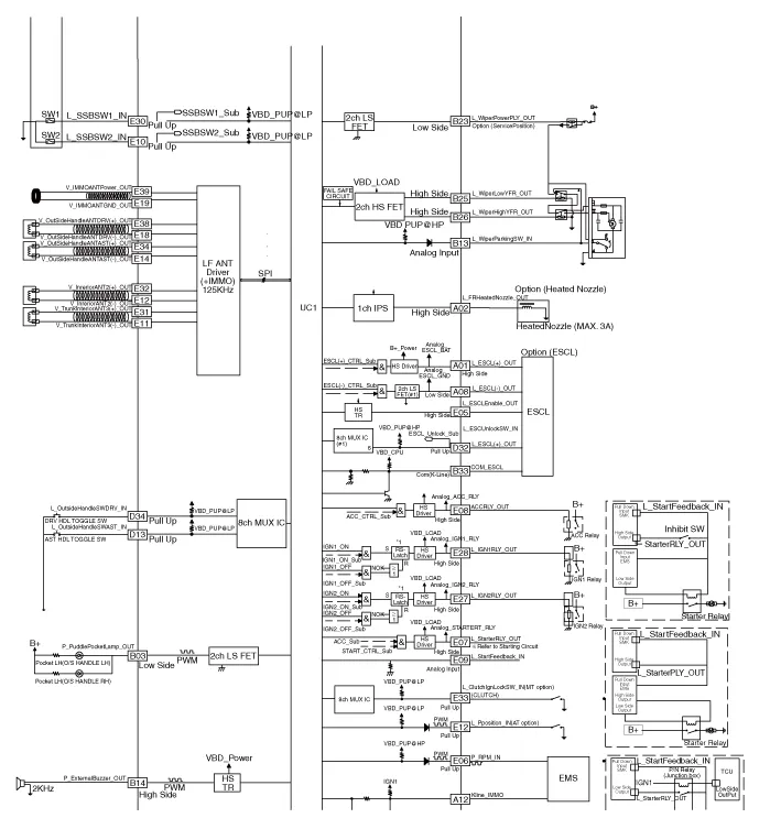
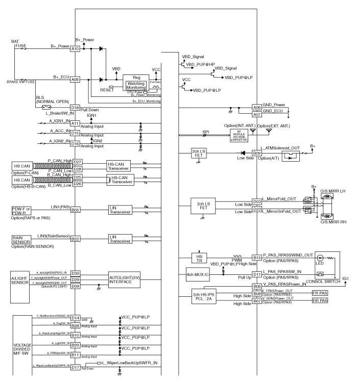
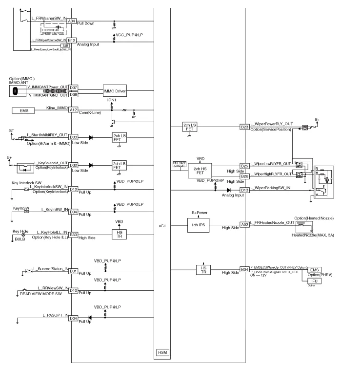
| Circuit Diagram |





Specifications Items Specifications Rated voltageDC 12VOperating voltageDC 9 - 16VOperating temperature-40°C to 85°C (-22°F to 185°F)parastic current4.
Removal1.Disconnect the negative (-) battery terminal.2.Remove the glove box housing cover.(Refer to Body - "Glove Box Housing Cover")3.Remove the IBU unit (A) after loosening mounting nuts.
Description and operation Description 1.The photo sensor is located at the center of the defrost nozzles.2.The photo sensor contains a photovoltaic (sensitive to sunlight) diode. The solar radiation received by its light receiving portion, generates an electromotive force in proportion to the amount of radiation received which is transferred to
TroubleshootingDiagnosis with Diagnostic tool1.In the body electrical system, failure can be quickly diagnosed by using the vehicle diagnostic system (Diagnostic tool).The diagnostic system (Diagnostic tool) provides the following information.1)Fault Code Searching : Checking failure and code number (DTC)2)Data Analysis : Checking the system input/